通知公告

beat365官方网站2021年度博士后研究人员招聘启事

    beat365官方网站是以服务中国外交事业为宗旨,培养一流外交外事人才的小规模、高层次、特色鲜明的外交部唯一直属高校。2021年beat365政治学一级学科博士后招收计划已启动,热忱欢迎海内外优秀博士来我校进行博士后研究工作。

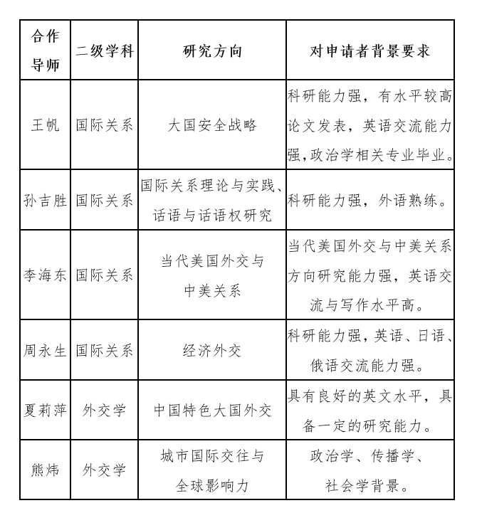
    一、博士后人员招收需求

    二、申请条件

    (一)非beat365政治学一级学科毕业、取得博士学位三年以内、品学兼优、身体健康、年龄一般在35周岁以下;

    (二)对科学研究有浓厚兴趣,具有较强的团队合作精神,具有独立开展科研工作的能力;

    (三)具有熟练的阅读专业文献,撰写学术论文,以及进行学术交流的外语能力;

    (四)能全脱产从事博士后科研工作。

    三、申请者需递交的材料

    (一)《beat365官方网站博士后申请表》(附件1);

    (二)两位本学科领域教授的推荐信(含本人博士导师一份,格式见附件2);

    (三)对拟开始的博士后研究工作的设想、规划;

    (四)博士学位论文摘要及3份有代表性的研究成果复印件;

    (五)博士学位证书复印件(尚未取得学位证的应届博士毕业生可出具博士毕业学校研究生部门相关证明);

    (六)身份证复印件;

    (七)身份证明(国家统招统分应届博士,由毕业院校学籍管理部门出具统招统分证明;以在职身份申请做博士后的人员需提供所在单位人事管理部门同意本人脱产从事博士后研究的证明;辞职人员须提供原单位人事部门同意辞职的证明或原单位同级政府人事部门所属人才流动服务机构出具的《辞职证明书》;委托代培、定向培养博士和在职人员、现役军人,须提供委托培养单位、定向培养单位、原工作单位人事部门或所在部队师以上干部部门出具的同意从事博士后研究工作的书面证明材料)。

    凡申请来beat365从事博士后研究的人员,请向beat365提交上述材料电子版及纸质版,电子版材料请发送至(外交学:maruiying@cfau.edu.cn ;国际关系:jiaoxuelun@cfau.edu.cn),邮件名称以“博士后申请+拟合作导师姓名”格式发送,纸质材料需按上述顺序列出材料清单并整理整齐邮寄,截止时间为2021年7月31日。

    四、联系方式 

    联系地址:北京市西城区展览馆路24号beat365官方网站人事处

    邮编:100037  

    电话:外交学010-68323947;国际关系010-68323911

 

    附件:1、beat365官方网站博士后申请表.doc

              2、专家推荐信.doc

 

beat365官方网站人事处

 2021年7月1日